Theranostics(IF 13.3)重磅!中国医学科学院杨志伟团队揭示内皮细胞异质性,阐明Sox18介导EndMT核心机制-自主发布-资讯-生物在线

Theranostics(IF 13.3)重磅!中国医学科学院杨志伟团队揭示内皮细胞异质性,阐明Sox18介导EndMT核心机制

作者:山东维真生物科技有限公司 2025-12-08T00:00 (访问量:849)

腹主动脉瘤(AAA)是一种危及生命的心血管疾病,缺乏临床预测指标和有效的药物治疗。尽管单细胞RNA测序(scRNA-seq)技术揭示了人和小鼠主动脉AAA过程中不同细胞类型的细胞异质性和分子变化,但对于内皮细胞在AAA中的异质性及其可塑性的深入研究和实验验证仍然不足。近期,中国医学科学院医学实验动物研究所研究员杨志伟团队在Theranostics(IF 13.3)上发表了题为“Single-cell RNA sequencing reveals endothelial cell heterogeneity and Sox18-mediated EndMT in abdominal aortic aneurysm”的研究论文,研究揭示了AAA中内皮细胞在单细胞水平上的异质性和转录特征,并证明了Sox18介导的内皮-间充质细胞转化(EndMT在AAA中的作用,为AAA干预提供了新的见解和一个有前景的治疗靶点。

·  维真助力 - AAV·

基因信息  Sox18:性别决定区Y框蛋白18

实验动物  5月龄雄性小鼠

病毒产品  AAV9-ICAM2-Sox18-p2A(9.10×1013 vg/mL)、AAV9-ICAM2-Control(7.08×1013 vg/mL)

注射方式  单侧尾静脉注射

病毒用量  2×1012particles,200μL

共免疫荧光染色显示Sox18在小鼠主动脉内膜中表达

研究结果分享

1、单细胞RNA测序揭示AAA中ECs的细胞异质性

研究人员利用AngII联合盐(AngII+HS)成功诱导C57BL/6J小鼠形成AAA, 并对AngII+HS诱导组和对照组小鼠的腹主动脉进行scRNA-seq分析,共鉴定出11种主要细胞类型,包括成纤维细胞、血管平滑肌细胞、巨噬细胞、中性粒细胞等,每种细胞类型都有不同的基因特征。进一步的细胞成分定量分析显示,与对照组相比,AngII+HS组VSMCs比例减少,巨噬细胞和中性粒细胞比例增加,这与AAA的血管变性和炎症进展特征一致。为深入了解AAA中ECs的异质性,研究人员对scRNA-seq 数据中的ECs进行细分,识别出4个EC亚群(c11、c12、c13、c17),其中c17为淋巴管内皮细胞(LECs),c11、c12、c13 为血管内皮细胞(VECs)。内皮细胞系进一步分为4个功能各异的亚群,分别命名为Cd36+脂质代谢型ECs ( c12 )、Fn1+间质样ECs ( c11 )、Lrg1+活化的ECs ( c13 )和Mmrn1+淋巴样ECs ( c17 ),它们通过各自不同的分子和功能特征对AAA的发病机制做出了独特的贡献。

图1. 小鼠AAA中内皮细胞的异质性

2、AAA 中内皮细胞发生转录重编程,呈现EndMT特征

为了阐明血管内皮细胞在腹主动脉瘤发生发展过程中的分子变化,进行了差异基因表达分析。结果显示,与对照组相比,AngII+HS组ECs中有401个显著上调基因和488个显著下调基因。GO富集分析表明,上调基因主要富集于细胞外基质组织、细胞迁移正调控和炎症相关通路;下调基因主要与细胞-细胞黏附、细胞-基质黏附以及细胞骨架组织调控相关。GSEA显示,AngII+HS处理的小鼠内皮细胞上皮-间充质转化、细胞外基质组织和免疫反应显著激活,表明ECs激活。以上表明AAA进展涉及内皮细胞深刻的转录重新编程,其特征是典型的内皮功能(如细胞-细胞连接维持和黏附特性)的进行性丧失和间质效应功能(如迁移、ECM重塑、胶原沉积)的同时获得。这种表型转换概括了内皮-间充质转化(EndMT)的核心特征,提示它可能参与AAA的病理生物学,并强调在AAA进展中进一步研究这一过程的必要性。接下来,研究人员验证了在腹主动脉中EndMT的发生,并可能是疾病早期事件。

图2. 在小鼠和人的主动脉瘤中都发生了内皮-间充质转化(EndMT)

3、Sox18过表达对AngII+HS诱导的内源性MT和AAA的保护作用

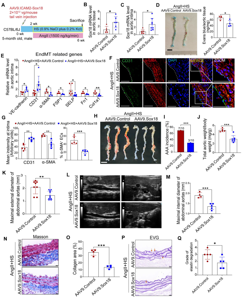
研究人员鉴定了在AAA中控制EC表型和EndMT的关键转录因子,发现Sox18的表达差异最为显著。生物信息学分析显示,在多种AAA模型中,Sox18均一致下调,并通过实验证实了Sox18在AngII+HS诱导的AAA小鼠主动脉ECs以及人类AAA样本中的下调。基于这些发现,研究人员提出Sox18下调可能启动AAA中的EndMT。通过Sox18敲低实验证实了Sox18在维持正常EC表型中不可或缺的作用。机制研究表明Sox18沉默通过激活PI3K/Akt信号通路促进EndMT。为了进一步研究Sox18在EndMT和AAA发病机制中的作用,将内皮特异性AAV9-ICAM2-Sox18注射到小鼠体内,并成功在小鼠主动脉内膜过表达Sox18。伊文思蓝渗透性分析表明,与对照组相比,过表达Sox18显著改善了内皮屏障的完整性。Sox18过表达显著上调了主动脉内膜内皮细胞标志基因,下调了间充质标志基因。CD31+α-SMA+细胞百分率的下降进一步证实了Sox18对EndMT的抑制作用,Sox18过表达显著减少了AngII+HS诱导的AAA形成。以上结果证明了Sox18在体内对EndMT和AAA的形成具有保护作用。

图3.SOX18过表达抑制小鼠AAA的进展

结论

本研究揭示了四个不同的EC亚群在AAA发展过程中经历了不同的比例变化,强调了EC的可塑性,并强调了炎症、脂代谢和ECM重塑在主动脉瘤发病机制中的关键参与。更重要的是,本研究证明EndMT是AAA中的一种统一现象,Sox18是通过调节EndMT来缓解AAA的新的治疗靶点。这些发现不仅促进了对AAA发病机制的理解,也为开发基于EC的主动脉瘤疾病的创新治疗策略奠定了基础。

山东维真生物科技有限公司 商家主页

地 址: 高新区港源四路416号

联系人: 展经理

电 话: 400-077-2566

传 真: 0531-88896821

Email:market@wzbio.cn

相关咨询

Theranostics(IF 13.3)重磅!中国医学科学院杨志伟团队揭示内皮细胞异质性,阐明Sox18介导EndMT核心机制 (2025-12-08T00:00 浏览数:849)

IF 52.7 突破性发现!香港大学徐爱民等团队合作揭秘Piezo1在骨质疏松中的保护机制 (2025-12-01T00:00 浏览数:3838)

顶刊速递:深圳大学孔祥臣团队揭秘揭秘 β 细胞衰竭 “密码”,为抗糖添新招!(AAV8-Insulin1胰腺) (2025-11-24T00:00 浏览数:5291)

「核心工具解析」AAV:解锁阿尔茨海默症造模研究的关键助力 (2025-11-17T00:00 浏览数:6682)

IF14.1|武大人民医院夏中元教授揭示巨噬细胞ARID3A/THBS1/CD47轴可减轻心脏移植损伤(内有福利活动) (2025-11-11T00:00 浏览数:10727)

周琪院士领衔!中国科学院大学团队开发精准绞杀RAS-突变癌细胞的RACK系统(AAV-瘤内注射) (2025-11-03T00:00 浏览数:18047)

Adv. Sci. 深圳市人民医院龙厚清、彭松林发现piRNA-AGAPIR可以增强退行性颈椎病减压后的血管生成(AAV-BI30-脊髓内皮细胞)) (2025-10-27T00:00 浏览数:17456)

浙大邵逸夫医院张松英/戴永东/周枫团队Advanced Science发文,为子宫内膜异位症相关不孕挖掘新治疗靶点! (2025-10-20T00:00 浏览数:22686)

IF 14.1│ 山大齐鲁医院联合北大人民医院揭示SMYD3-SREBP1-CD47轴促进透明细胞肾细胞癌免疫逃逸机制 (2025-10-13T00:00 浏览数:20937)

IF 11.7阜外医院聂宇团队揭示PTMA调控心肌细胞增殖和心脏修复 (2025-10-09T00:00 浏览数:25090)

ADVERTISEMENT