客户案例 | Cell子刊新发现:熊去氧胆酸如何打通“肠-肾通道”逆转肾损伤-国内聚焦-资讯-生物在线

客户案例 | Cell子刊新发现:熊去氧胆酸如何打通“肠-肾通道”逆转肾损伤

作者:麦特绘谱生物科技(上海)有限公司 暂无发布时间 (访问量:11031)

肾脏缺血再灌注损伤(IRI)是肾脏手术后的常见并发症,也是临床急性肾损伤(AKI)的主要诱因,严重影响患者预后与生活质量。目前临床缺乏有效预防或治疗肾脏IRI的策略,其病理生理机制复杂,涉及能量代谢异常、线粒体功能障碍、氧化应激以及细胞凋亡、铁死亡、坏死性凋亡等异常细胞死亡方式。

 

近年来研究表明,肠道微生物群及其代谢物通过 “肠-肾轴” 与宿主肾脏相互作用,是肾脏疾病早期诊断和精准治疗的潜在靶点。已有研究发现肠道微生物群可通过调节肾脏免疫反应与肾脏IRI形成双向调控,抗生素重塑肠道菌群能保护肾脏免受IRI并阻止AKI向慢性肾病进展,但肠道菌群与IRI之间的因果关系仍不明确。

 

2025年9月,南方医科大学南方医院研究团队Cell Reports Medicine上在线发表了题为“Gut symbiont-derived ursodeoxycholic acid promotes fatty acid oxidation to protect against renal ischemia-reperfusion injury”的研究文章,围绕 “肠道共生菌-代谢物-肾脏保护” 轴,通过多组学结合动物实验、细胞实验和临床样本验证,阐述了肠道共生菌黏液真杆菌(E. limosum)及其代谢物(熊去氧胆酸,UDCA)对肾脏IRI的作用机制(麦特绘谱提供Q300全定量代谢组学技术检测服务)

 

 

研究思路

 

图片

图1. 技术路线

 

 

研究结果

 

1、肾脏IRI重塑肠道菌群与代谢物

 

为探究肾脏缺血再灌注损伤与肠道菌群及代谢组的关系,首先通过16S测序分析IRI小鼠肠道菌群变化,在属水平上,IRI小鼠真杆菌属(Eubacterium)等有益菌丰度降低。且粪菌移植实验证实了IRI小鼠供体粪便会加剧受体小鼠肾脏损伤,表明IRI改变的肠道菌群可反馈加重IRI。

 

对IRI小鼠盲肠内容物进行代谢物测定,筛选出熊去氧胆酸(UDCA)、丁酰肉碱等潜在保护性代谢物,仅UDCA能显著减轻IRI诱导的肾脏损伤;抗生素(ABX)处理降低小鼠盲肠UDCA水平,证实UDCA由肠道菌群产生,且口服UDCA可逆转IRI小鼠血清UDCA降低,表明肠道来源UDCA可进入循环。

 

RT-qPCR显示黏液真杆菌(E. limosum)是假手术小鼠盲肠中丰度最高的黏液真杆菌属菌种,且其丰度与盲肠UDCA水平呈正相关。体外实验证实E. limosum可产生UDCA;体内实验结果显示,E. limosum灌胃可显著升高小鼠粪便和血清UDCA水平。

 

图片

图2. 肾脏IRI改变了小鼠的肠道微生物群及代谢产物

 

2、E. limosum和UDCA均能缓解肾脏IRI

 

进一步验证了E. limosum和UDCA在肾脏IRI中的保护作用。E. limosum预处理可减轻IRI小鼠肾小管损伤和细胞凋亡,减少肾脏巨噬细胞和中性粒细胞浸润,改善IRI诱导的肠道屏障损伤(恢复紧密连接完整性),降低血清LPS(脂多糖)和LBP(脂多糖结合蛋白)水平;UDCA预处理减轻肾小管损伤和细胞凋亡,抑制炎症细胞浸润,且ABX耗竭菌群后,UDCA仍能减轻IRI小鼠肾脏损伤,证明UDCA的保护作用不依赖于整体肠道菌群

 

图片
图片

图3. E. limosum和UDCA改善小鼠肾脏IRI

 

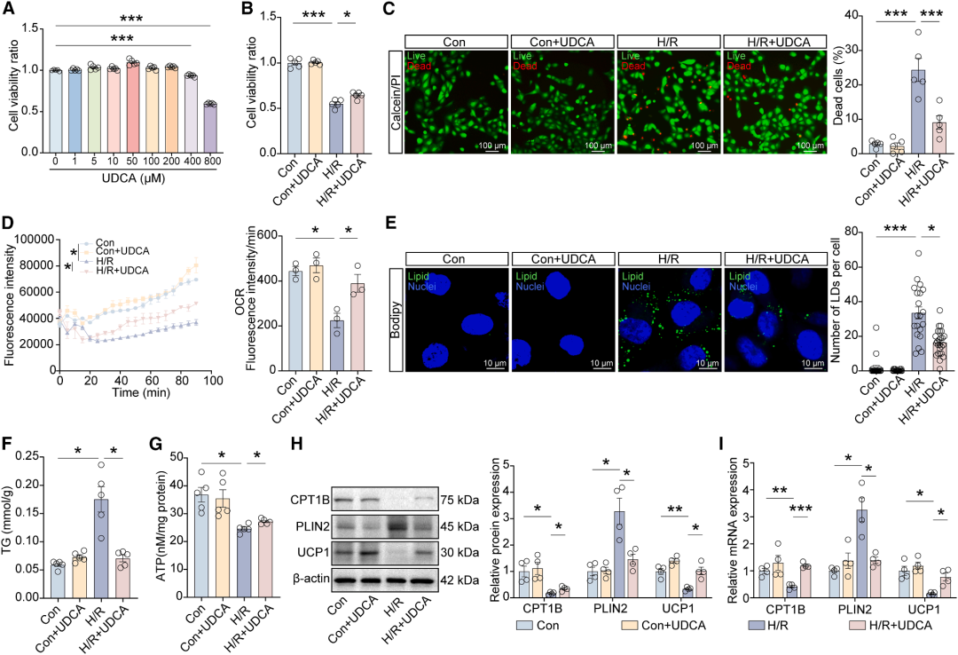
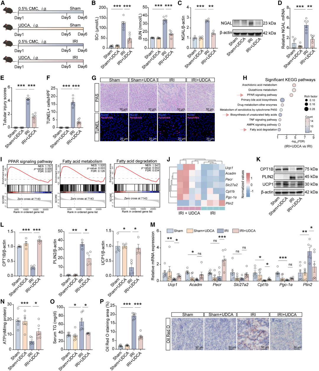
3、UDCA改善肾脏FAO功能

 

转录组分析结果表明UDCA处理显著富集PPAR(过氧化物酶体增殖物激活受体)信号通路、脂肪酸降解等FAO相关通路,逆转IRI诱导的FAO关键基因(Cpt1B、Ucp1)表达降低和脂质蓄积标志物PLIN2表达升高,同时增加肾脏ATP生成,减少血清和肾脏脂质蓄积。在HK-2细胞H/R(缺氧/复氧) 模型中,UDCA可提高细胞活力,减少脂质蓄积,恢复ATP生成,且对FAO相关基因的调控作用与体内实验一致。

 

图片

图4. UDCA减轻H/R诱导的HK-2细胞中FAO失调和脂质积累

 

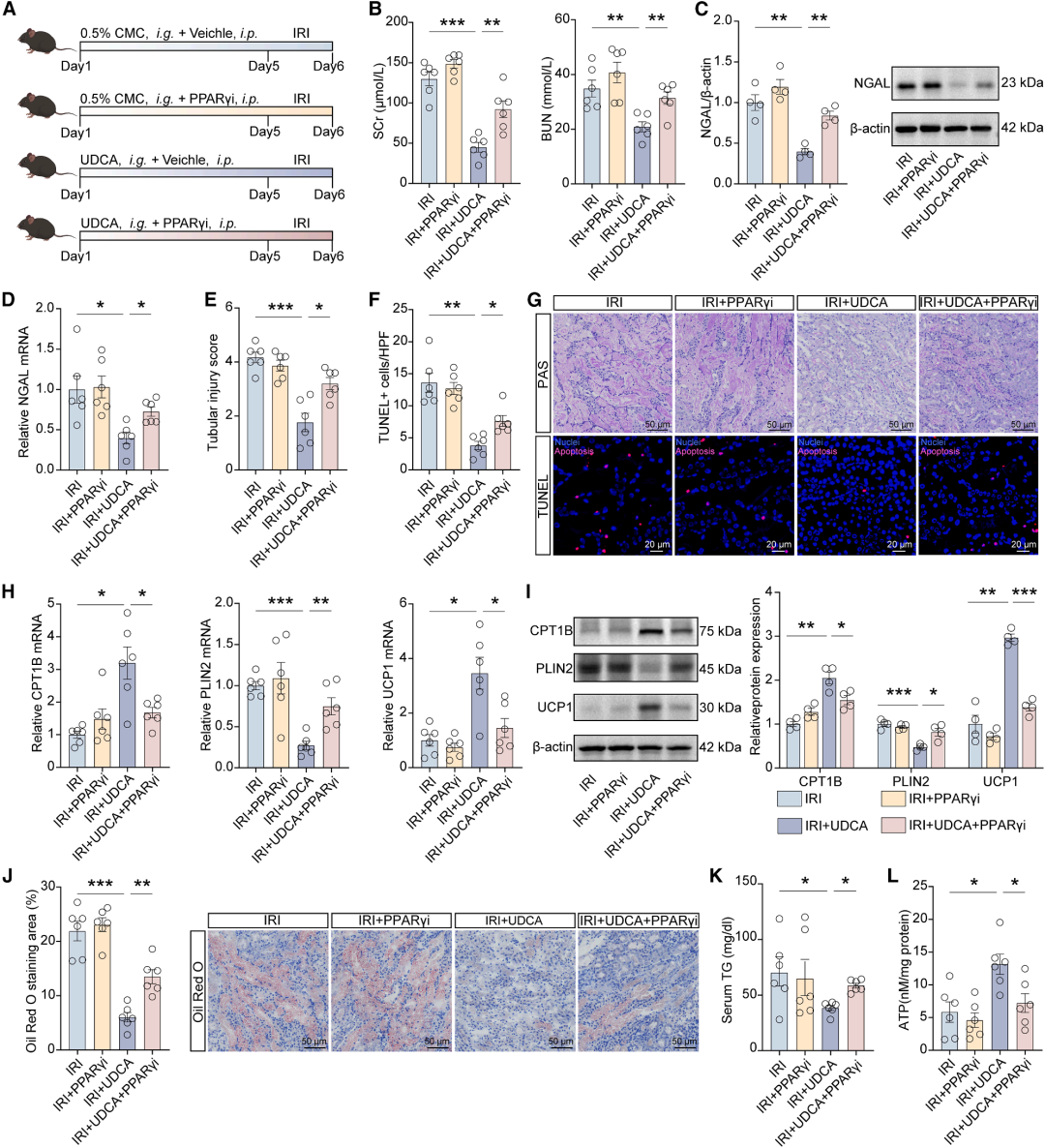
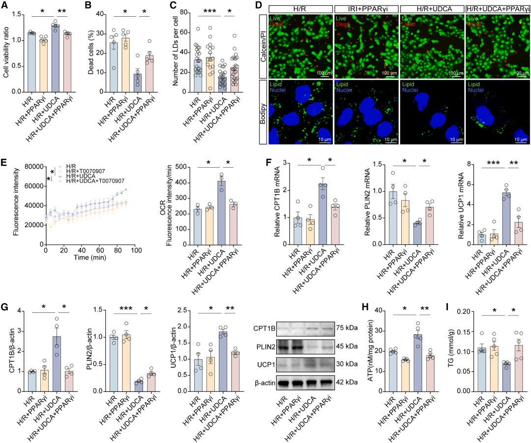
4、PPARγ是UDCA调控FAO的关键靶点

 

基于转录组结果及PPARγ(过氧化物酶体增殖物激活受体γ)是FAO和能量稳态重要上游调控因子的研究,进一步探究UDCA是否通过PPARγ保护肾脏免受IRI。体内实验结果表明,PPARγ抑制剂 T0070907可逆转UDCA对肾脏的保护作用,同时阻断UDCA对FAO相关基因的调控(CPT1B、UCP1 表达降低,PLIN2表达升高),导致ATP生成减少、脂质蓄积增加;在HK-2细胞中,T0070907处理或PPARγ敲低均逆转UDCA对H/R损伤的保护作用,包括细胞活力降低、脂质蓄积增加,FAO相关基因表达也被逆转。

 

图片
图片

图5. 体内外实验结果显示PPARγ是UDCA调控FAO的关键靶点

 

为明确UDCA改善肾脏IRI中PPARγ介导的FAO的分子机制,通过分子对接模拟预测二者相互作用模式,发现UDCA可进入PPARγ活性口袋,与LEU-228、ARG-288氨基酸残基形成氢键,分子动力学模拟进一步验证其相互作用稳定性,SPR(表面等离子共振)、DARTS(药物亲和反应靶点稳定性分析)、CETSA(细胞热迁移实验)等实验也证实UDCA直接结合PPARγ,促进其核转位

 

图片

图6. UDCA直接结合并激活PPARγ

 

5、临床样本验证:E. limosum和UDCA水平与肾脏IRI严重程度负相关

 

术后24小时(Post-IRI)患者的血清UDCA水平显著低于术前(Pre-IRI),且术后发生急性肾损伤(AKI)的患者,其术前粪便中E. limosum丰度与血清UDCA水平,均显著低于术后未发生AKI的患者。相关性分析显示,UDCA水平与肾功能指标(如eGFR,肾小球滤过率)正相关,与SCr(血肌酐)、NGAL(中性粒细胞明胶酶相关脂质运载蛋白)等负相关。

 

图片

图7. E. limosum丰度和UDCA水平与肾IRI患者的肾损伤呈负相关

 

 

研究结论

 

肠道共生菌黏液真杆菌(E. limosum)通过产生代谢物熊去氧胆酸(UDCA),直接结合并激活 PPARγ,促进肾脏近端小管上皮细胞(PTECs)的脂肪酸氧化(FAO),增加ATP生成、减少脂质蓄积,最终保护肾脏免受缺血再灌注损伤(IRI)。

 

图片

 

参考文献

 

Gut symbiont-derived ursodeoxycholic acid promotes fatty acid oxidation to protect against renal ischemia-reperfusion injury. Cell Reports Medicine. 2025

 

绘谱帮你测

 

本研究中通过麦特绘谱提供的Q300全定量代谢组学技术对小鼠盲肠内容物代谢物进行绝对定量检测,精准筛选出熊去氧胆酸这一由肠道共生菌衍生的关键代谢因子,为预防和治疗肾缺血再灌注损伤提供了合理依据。麦特绘谱开创性地搭建了医学领域高端代谢组学技术平台,覆盖了非靶向-全定量-代谢流等全方位的高端医学代谢组解决方案,同时全面布局微生物组学、转录组学和蛋白质组学等多组学技术服务,已成为全球多组学研究者的优选合作伙伴。麦特绘谱已为数百家三甲医院、科研院所和企业提供多组学一站式整体解决方案,协助客户与合作伙伴发表SCI文章600+篇,累计影响因子6000+,平均IF>10,涵盖Cell, Science, Nature, Cancer Cell, Signal Trans-duction and Targeted Therapy, Nature Biotechnology, Cell Metabolism等权威期刊。

麦特绘谱生物科技(上海)有限公司 商家主页

地 址: 上海市浦东新区秀浦路2555号康桥商务绿洲E6栋5层

联系人: 林景超

电 话: 400-867-2686

传 真: 021-20900216

Email:marketing@metaboprofile.com

相关咨询
ADVERTISEMENT